2026第四届中国智电汽车科技与供应链展览会将于2026年3月24-26日,在重庆国际博览中心盛大开幕!同期将举办"重庆汽车行业第37届年会”、“2026第三届成渝地区(重庆)汽车产业链生态合作大会”等主旨大会及系列专题论坛。
距离展会倒计时5天,为便捷广大观众现场参观,现精心奉上参观指南,必收藏!内容包含展会信息/交通指引/活动日程等等,让您出行观展事半功倍。
01参观时间地点
时间:
3月24日(周二) 09:00-17:30
3月25日(周三)09:00-17:30
3月26日(周四) 09:00-15:00
地点:
重庆国际博览中心-S2馆(地址:重庆市渝北区悦来大道66号)
02 参观登记
温馨提示:为节省入场时间,建议提前进行参观登记。
观众注册流程
▶方法一:
第一步:关注“AUTO FRIENDS智电朋友圈”公众号
第二步:点击左下角“参观参会”,进入登记链接
第三步:填写信息,提交表单,完成登记,获取参观门票
03交通指南
如何到达展馆
01/火车到达
①重庆(沙坪坝)火车站:可乘坐轨道交通环线至冉家坝站,换乘轨道6号线到礼嘉站,再转6号线(国博线)国博线)抵达国博中心站—重庆国际博览中心S2馆。
②重庆北(南/北广场)火车站:乘坐轨道10号线抵达悦来站转6号线(国博线至国博中心站—重庆国际博览中心S2馆。
③重庆(重庆西站)火车站可乘坐轨道交通环线至冉家坝站,换乘轨道6号线到礼嘉站,再转6号线(国博线)抵达国博中心站—重庆国际博览中心S2馆。
02/飞机抵达(重庆江北国际机场)
地铁:机场T3航站楼/T2航站楼乘10号线(王家庄方向)→悦来站换乘“国博专线”→国博中心站1号出口,步行3分钟至展馆。
全程时间:约45分钟。
出租车/网约车:定位“重庆国博中心S2馆”,用时25分钟。
03/自驾
如开车前往,请提前查阅百度地图/高德地图等导航至重庆国际博览中心S2馆。
04 部分参展品牌
本届盛会吸引长安汽车、赛力斯、长安福特、庆铃汽车、比亚迪、一汽大众捷达、神龙汽车、重汽成商、飞书科技、攀钢、招商车研、中国汽研、西部智联、中机中联、辰致集团、中铝高端、宝钢、辰致科技、辰致轻量化、青山工业、华川电装、南方英特、建设股份、湖南江滨、长安民生物流、圣戈班、中汽创智、瑞可达、成飞集成、上海电驱动、中科摇橹船、贵航股份、超云、海光信息、航盛电子、烟台宏田、金美汽车、华陆新材、欧梯克、SGS、ATS、国合通用、飞荣达、适途科技、爱汽科技、澳帕曼、大奉技研、键富电子、泓丰线业、亿乎动能、中科众汇、蓝辉新材、永真金属、中路昌、同星智能、恒特电机、哈尔滨银行等产业链知名企业确定参展亮相,带来最新技术成果与应用方案,助您高效洞察技术趋势,精准链接优质资源,全面拓展合作新机遇。
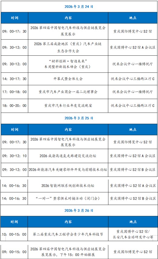
05 活动日程
重要提示& 逛展小贴士
1.提前预登记,快速入场!展会期间人流量较多,高效入场不等待~
2.穿双舒服的鞋:展区面积较大,轻松逛遍才尽兴!
3.带上充电宝:拍照打卡、扫码互动,电量必须满格!
4.呼朋引伴更欢乐:转发给好友,组团来领好礼!
阳春三月 山城赴约
3月24日-26日
期待与您共襄汽车盛会!






